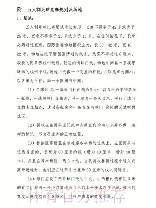
新闻资讯
-
基米希個人資料介紹.
**基米希個人資料介紹:揭示足球天才的非凡之路** 在当今足坛,少有球员像**约书亚·基米希**一样引人注目。这位年轻的德国中场以其卓越的技术和无懈可击的比赛意识,赢得了无数球迷的心。在这篇文章
-
篮球——CBA常规赛:天津先行者不敌南京头排苏酒.
**篮球——CBA常规赛:天津先行者不敌南京同曦头排苏酒** *在激烈的CBA常规赛中,每一场比赛都充满了悬念和精彩瞬间,而最近天津先行者与南京同曦头排苏酒的较量更是吸引了无数球迷的目光。这场高
-
前無古人後無來者!C羅突破生涯第500聯賽入球!.
**前無古人後無來者!C罗突破生涯第500联赛入球!** 在足球的浩瀚星空中,**克里斯蒂亚诺·罗纳尔多**(C罗)无疑是一颗最为闪亮的星辰。近日,这位葡萄牙传奇球星更是以其辉煌的表现,再次让全
-
啟德體育園|七欖南看台移主場館變室內版 避免日曬雨淋球迷期待.
**启德体育园**近期成为体育迷热议的焦点,尤其是在**七欖南看台搬迁**至主场馆变为室内场地后,这一决定引发了球迷的极大期待和关注。对于许多运动爱好者而言,无论风雨或是烈日,他们始终坚持到现场支持心
-
12306“上新”!“售票之变”温暖亿万旅客出行.
随着人们出行需求的多样化,中国铁路12306平台不断创新,不断优化购票体验。今年,“12306”迎来了全新功能升级,通过引入智能化、个性化服务来提升用户购票体验,从而温暖亿万旅客的出行之路。 *
-
孙杨:被禁赛的4年里所有都要靠自己,按摩大夫是母亲从足浴店找来的.
**孙杨:挑战禁赛的4年,凭借努力独自前行** 当“孙杨:被禁赛的4年里所有都要靠自己,按摩大夫是母亲从足浴店找来的”这则新闻标题出现时,不禁让人对这位曾经风光无限的游泳冠军在禁赛期间的生活和训
联系我们
联系人:壹号娱乐
手机:13516259129
电话:024-6403069
邮箱:admin@zhh-yihaogames.com
地址:河南省漯河市郾城区孟庙镇
新闻中心
五人制足球进校园活动在即墨进行 重点对青少年足球动作进行规范
五人制足球走进校园的契机 对于即墨的中小学生来说五人制足球进校园不仅是一场全新的体育体验更是一次关于动作规范与科学训练的系统课程 五人制足球相较于传统十一人制在场地大小人数构成和节奏节拍上都有明显区别 这种高对抗高节奏的小场比赛形式特别适合校园环境 不仅能有效利用有限场地资源更能在短时间内提高青少年技术动作的熟练度和反应能力 因此此次在即墨开展的五人制足球进校园活动将重点放在青少年足球动作规范上显得尤为关键 它不仅关乎孩子是否能踢好球更关系到他们能否在安全前提下长期健康地参与运动

以动作规范为核心的教学理念 在许多校园足球训练中常见的现象是学生一上场就只顾着抢球射门而忽视了基础动作的规范性 比如跑动姿势不对起脚击球时支撑脚位置错误甚至在变向急停时膝关节扭转角度过大 这些看似细小的问题在短期内可能只表现为技术不稳定但长期堆积就容易导致膝关节韧带拉伤踝关节扭伤以及腰背劳损等隐患 即墨此次五人制足球进校园活动正是试图扭转这种“只看结果不看过程”的训练模式 在课程设计中强调从站姿跑姿触球姿势到转身变向的每一个动作细节都要配合科学讲解和反复演练 让孩子从一开始就形成正确动作记忆而不是靠以后纠正弥补
五人制足球的技术特点与教学优势 与大场十一人制不同五人制足球场小人少对球员的脚下技术和对空间的理解要求更高 学生每一次触球都更频繁参与进攻组织和防守转换的机会也更多 对于青少年来说这意味着他们几乎每一分钟都在进行高密度的技术动作练习 例如五人制中常见的快速短传脚底停球急停变向以及贴身防守这些动作如果在教师指导下被规范化就能显著提升学生整体控球水平 此外小场地减少了大脚盲目解围和长距离奔跑 学生必须通过合理跑位与精确动作来完成进攻配合 这也为教师提供了更好的教学场景 可以在有限空间中针对性拆解动作比如把一次完整的突破动作拆成启动假动作变向加速三个环节并依次规范
即墨校园动作规范的实践路径 在具体实施层面即墨的许多学校开始探索“课堂加社团加赛事”的三位一体模式 体育课引入基础五人制技术社团时间进行专项强化训练再通过校内联赛和区域性比赛实现实战检验 在这一过程中动作规范始终被放在首位 某所初中的实践中教师在每节课前安排五到十分钟的专项动作复盘例如重点检查学生的支撑脚位置摆腿轨迹和随前动作 对出现频率较高的错误动作会通过慢动作演示和同伴互评的方式进行纠正 通过这种方式学生逐渐能够用自己的语言说出动作要点 比如有学生在分享时会说“射门时支撑脚指向球门上半身略前倾锁住脚踝” 这种口头表达本身就是对动作规范的再理解和再强化
案例一 初学者跑动动作的重塑 某位刚接触五人制足球的七年级学生小浩在活动初期跑动姿势明显不协调上身后仰步幅过大变向时惯性太强 教师在观察后没有急着让他多跑多踢而是安排他进行基础跑姿矫正训练 首先通过手机慢动作回放让他直观看到自己的动作问题 然后安排直线小步高频跑折返跑以及带球慢速变向等练习 强调保持身体中心略向前脚步尽量轻快着地 经过一个多月循序渐进的小场训练小浩的跑姿更趋自然变向时膝踝关节受力更合理 他的五人制比赛表现也开始提升在一次班级联赛中能连续完成三次有效突破 这个案例体现了动作规范不仅提升技术更提升信心和参与感
案例二 射门动作的精细化教学 在某次即墨校园五人制教学示范课中教师专门设计了“射门动作规范”主题 单节课分为观察纠错分解练习与实战运用三部分 在观察环节教师让学生分组互相拍摄射门动作再用投影回放让大家寻找错误 如身体后仰击球部位不对支撑脚太远导致射门无力等 在分解环节则用慢节奏配合口令的形式练习 例如口令“支撑脚靠近球脚背锁住压住身体”配合暂停示意 通过一节课的反复强化很多学生能够做到射门不再抬头乱踢而是先控制动作再追求力量 随后的分组对抗赛中进球数量虽然没有爆发式增加但射门质量明显提高更多球打在门框范围内显示出动作规范带来的实效
安全与竞技并重的训练原则 动作规范的另一个重要价值在于预防运动损伤 青少年身体尚在发育阶段关节韧带肌肉和骨骼的承载能力有限 如果在没有科学指导的情况下频繁进行急停急转或者大幅度摆腿 很容易造成扭伤拉伤或疲劳性损伤 即墨五人制足球进校园项目在计划中就明确提出以安全为底线 在所有技术教学之前都会加入充分的热身及专项准备活动 比如针对五人制大量变向特点安排踝关节环绕小步横移和核心力量激活 在讲解技术动作时教师也会特别强调“在舒适范围内做规范动作而不是勉强追求极限动作” 通过这种方式让学生理解规范不是束缚而是保护自己

教师专业成长与资源对接 要真正把青少年足球动作规范落实到校园教学中离不开教师专业素养的提升 即墨在推广五人制足球进校园的过程中引入了多种形式的教师培训包括观摩专业教练示范课参加区域研修活动以及线上学习教学视频等 一些一线体育教师也在实践中逐渐形成自己的教学风格 有的善于用生活比喻帮助学生理解动作要领例如把变向启动比作“公交车进站先减速再转弯” 有的注重数据记录会用简单表格记录学生在不同阶段的动作评分变化 为后续教学调整提供依据 随着经验积累这些教师不仅能在学校内持续推广五人制足球 也能在区域活动中承担示范角色带动更多校园参与
校园文化与学生品格的渗透培养 五人制足球进校园并不只是技术训练工程 更是打造校园体育文化与培育学生品格的机会 在狭小场地高节奏对抗中学生必须学会快速决策合作配合与情绪管理 教师在强调动作规范的同时也有意识地引导学生关注团队意识和公平竞赛精神 例如在课堂中通过规则设计限制个人盲目带球鼓励“一脚出球” 让学生在规范动作中体会传球配合的重要性 也有学校在五人制比赛后安排队长带头复盘请队员用“我可以改进的地方是……”这样的句式进行自我反思 通过这些环节足球动作规范逐渐与纪律意识责任感和规则意识结合形成更为完整的教育效果

展望即墨校园五人制发展的可能 随着五人制足球进校园活动在即墨持续推进更多学校开始意识到规范动作先于追求成绩的重要性 未来可以在现有基础上进一步完善课程体系 例如开设分年级梯度化技能目标从三四年级开始培养基本控球与安全意识在五六年级强调传跑配合与小战术初中阶段则逐步引入位置分工和简单战术讨论 同时可以尝试建立区级动作规范评估体系通过视频采集和专家评审的方式为学生和教师提供更客观的反馈 只有当科学规范的动作训练真正成为校园五人制足球的共识 即墨这座城市的青少年才能在绿茵场上既踢得快乐又踢得长久

新闻资讯
-
2026-02-04
基米希個人資料介紹.
-
2026-02-04
篮球——CBA常规赛:天津先行者不敌南京头排苏酒.
-
2026-02-04
前無古人後無來者!C羅突破生涯第500聯賽入球!.
-
2026-02-04
啟德體育園|七欖南看台移主場館變室內版 避免日曬雨淋球迷期待.
-
2026-02-04
12306“上新”!“售票之变”温暖亿万旅客出行.
-
2026-02-04
孙杨:被禁赛的4年里所有都要靠自己,按摩大夫是母亲从足浴店找来的.

QQ客服